
西房金发〔2015〕42号
各分中心、管理部,机关各处室,各受委托银行:
为认真落实住建部促进房地产市场平稳健康发展电视电话会议精神,进一步提高公积金使用率,现就个人住房公积金贷款额度做以下调整:
一、提高贷款额度
《西安住房公积金管理中心关于进一步规范个人住房公积金贷款额度的通知》(西房金发〔2014〕57号)中第三条将15倍放大至18倍。
即:贷款额度不高于按照公积金缴存时间和缴存账户余额的综合确定额。如配偶公积金缴存不正常的,配偶公积金部分不参与计算。
贷款额度=(借款人公积金缴存账户余额+配偶公积金缴存账户余额)×倍数(18倍)×缴存时间系数
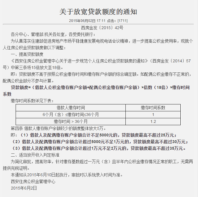
缴存时间系数详见下表:
借款人缴存时间 | 缴存时间系数 |
6个月(含)≤缴存时间≤36个月 | 1 |
缴存时间 > 36个月 | 1.2 |
第四条 借款人缴存账户余额较少的额度整体放大5万。
即:(1)借款人及配偶缴存账户余额合计不足5000元的,贷款额度最高不超过25万元;
(2)借款人及配偶缴存账户余额合计超过5000元不足1万元的,贷款额度最高不超过30万元;
(3)借款人及配偶缴存账户余额合计超过1万元不足2万元的,贷款额度最高不超过35万元。
二、适当放开收入判定标准
为简化审批,提高效率,针对缴存基数超过一万元(含)且半年内公积金缴存情况正常的职工,无需再提供完税证明。
本通知从2015年6月10日起执行,审批时以系统录入时间为准。
西安住房公积金管理中心
2015年6月2日